瑞士
英国
希腊
西班牙
葡萄牙
美国
新西兰
加拿大
澳大利亚
日本
新加坡
香港
智利
菲律宾
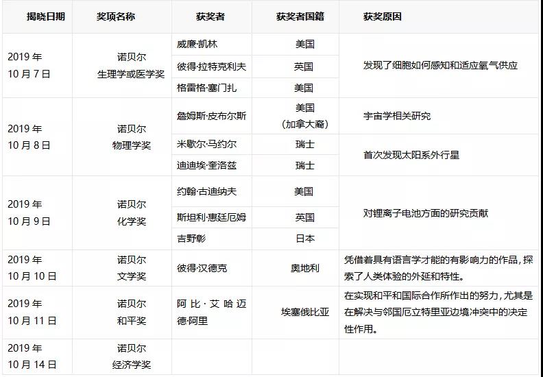
自10月7日起,全球瞩目的2019年诺贝尔奖的获奖名单陆续浮出水面。其中,在生理学或医学、物理、化学、文学以及和平领域有着杰出贡献的人士或组织的获奖名单已揭晓(详见上图),而诺贝尔经济学奖预计在今晚见分晓。
获得诺贝尔奖的好处自然是不需我们赘述了,而对于PKF Legal上海德美律师事务所的专业律师和想申请美国移民的申请人来说,那无疑是“美国EB-1A杰出人才移民,这波稳了!
什么是EB-1A?
美国EB-1签证是美国政府针对在各个领域有杰出技能、才能,并将来在美国从事相同行业的精英人才所制定的一种移民政策,以吸引优秀的人才为美国经济做出贡献。其中,特殊人才(EB-1A)是指在科学、艺术、教育、商业和体育领域有杰出贡献和成就的人才(经过国家或世界范围肯定的)。
EB-1A杰出人才移民计划享美国职业移民第一优先级签证配额,允许配偶和21岁以下未婚子女一起办理,无投资要求,只要满足条件,全家一步到位获得美国永久绿卡身份。
哪些申请人算杰出人才?
EB-1A杰出人才移民是美国政府“招才纳贤”,积极招徕世界各国优秀人才的重要政策。如果申请人曾经获得过一项或一项以上的重大国际知名奖项,例如诺贝尔奖,奥斯卡奖等,即可满足杰出人才的标准,轻而易举地移民美国。
但对于普罗大众来说,这一条件未免太过严苛,我们只能望洋兴叹。不过,你以为至此EB-1A就跟你无缘了吗?其实,以下十项要求中满足三项及以上者也同样可以申请EB-1A。
PKF Legal的专业律师团队在美国EB-1A杰出人才移民领域拥有丰富的成功经验,近日又迎喜讯!
F先生是国内某科学研究所的科研人员,因个人发展及子女教育等原因考虑移民美国,在PKF Legal的律师团队为其量身打造的申请方案下,F先生在补件后,仅20天,顺利获批!
此前,PKF Legal的律师团队已为大家从艺术类、医学类、商业类、工业类、金融类、商业资产管理类和文化传媒类等不同角度剖析了许多EB-1A案例,今天,我们就F先生的成功案例从科研人员类来谈一谈。
案例分析
F先生评估结果
所属行业:科学研究
符合申请要求的优势条件:
在著名机构担任领导角色:研究所的核心研究人员;
行业协会会员身份:全国性行业协会会员;
被主流媒体报道;
作出了原创重大贡献:拥有多项运用广泛的专利成果;
发表学术文章;
获得全国性奖项;
担任过评审。
申请结果
F先生获批函
美国移民律师杨页云有话要说
不需要获得诺贝尔奖项,或者达到马云、马化腾、世界冠军的级别,每个在自己行业表现优秀的人都有机会。
在准备申请材料时,许多中国申请人往往会在提供客观独立的证明材料方面感到吃力,获批会有难度,但在经验丰富的律师团队的帮助下,材料准备得当,论据充分,便可如愿顺利获批。选择一位专业的移民律师,对移民申请能否成功,将起到举足轻重的作用。PKF Legal的美国移民律师们,会根据客户的实际情况,量身定制合适的、合法的申请方案。
如果您想咨询更多相关美国EB-1A杰出人才移民的内容,敬请致电:PKF深圳办公室:0755-2266 3099