瑞士
英国
希腊
西班牙
葡萄牙
美国
新西兰
加拿大
澳大利亚
日本
新加坡
香港
智利
菲律宾
根据欧洲工商管理学院(INSEAD)与波图兰研究所(Portulans Institute)联合发布的《2025年全球人才竞争力指数》报告,新加坡首次超越瑞士,跃居榜首。该报告评估了全球135个经济体,衡量了各个国家在人工智能和快速变革时代赋能、吸引、培养和保留人才的能力。
图源:gtci
这份榜单由欧洲工商管理学院于2013年创立,旨在为劳动力市场、工作组织和有关人才流动的政策制定提供参考标准。今年报告以“颠覆时代的韧性”为主题,探讨各个国家和经济体如何构建能够抵御冲击的人才体系。
指数以77项指标为依据进行评估,涵盖六大方面,包括国内环境、人才吸引、人才培养、人才保留、技术与职业技能,以及通用适应能力。
新加坡的登顶并非偶然,而是其前瞻性人才战略与系统性制度构建共同作用的结果。除了在通用适应技能上全球领先,在人才保留指标上提升7位至第31名也是关键。为了巩固优势并应对挑战,新加坡从国内培养和国际吸引两方面双管齐下。
1
大力投资全民技能与企业发展
新加坡2025年财政预算案的核心,是通过大规模投入,构建覆盖全民职业生涯的技能发展体系,以应对AI等科技变革。
升级技能创前程计划,提供最高72,000新元的个人培训津贴,并推出新的求职者支持计划。
推出企业补助,并为企业提供50%的公司税回扣,鼓励转型并投资于人力资源。
为高价值产业(AI应用等科技产业)拨款投资,并建设国家级半导体研发设施。
2
精准吸引与筛选全球顶尖人才
作为一个小型开放经济体,新加坡深知吸引国际人才比仅培养国内人才更为重要。其移民政策具有鲜明的分层化、精准化特点:
锁定顶尖精英:推出“海外网络与专业准证”,为月薪3万新元以上的顶尖人才提供5年有效期、可自由更换雇主等高度灵活性。
吸引科技专才:设有专门的“科技准证”,吸引具有产品领导经验的科技人才创业或同时服务多家公司。
优化常规引进:实施“互补专才评估框架”,通过计分制评估就业准证申请者,确保外籍人才在薪资、资质及企业多元化等方面达到高标准。
增强长期留任:从2025年7月1日起,取消工作准证的最长雇佣期限,允许符合条件者无限期续签,极大增强了对外籍技术工人的长期吸引力。
在人工智能时代,人才竞争力不仅取决于经济水平,更取决于将教育、劳动力和创新体系协同整合的战略能力。新加坡正是凭借超前布局,以及对内投资终身学习、对外构建开放而精准的人才流入体系,才实现了排名的跃升。
图源网络
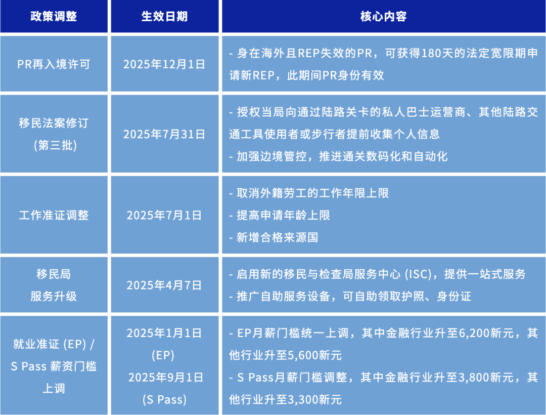
2025年,新加坡推出了一系列移民与工作准证政策调整,包括就业准证薪资门槛大幅提升、COMPASS评估框架细化、永久居民再入境许可改革以及工作准证年限放宽。这些新体系,既保持了足够灵活性以吸引全球顶尖人才,又设置了严格门槛保护本地劳动力市场。
PKF深圳办公室整理
近年来,新加坡吸引了24万多名高净值人士迁入,富豪数量增幅达62%,位列全球第四大富裕城市。除了政策优势,新加坡的精英教育、安全环境和国际化生活方式也是重要因素。
对于高净值家庭来说,拥有新加坡身份,可以获得优质的教育、避开竞争激烈的高考,也意味着升学时拥有更多更广泛的选择。此外,新加坡在国际上享有良好的声誉,持有新加坡护照在国际交往中具有一定的优势和信任度。
新加坡工作准证 (Employment Pass)
新加坡工作准证是新加坡人力部设置的给外国专业人员(管理层、高管或专业职位)提供的最高级别工作准证,是新加坡的一种工作签证。申请人可以携带配偶和21周岁以下小孩同时申请,同时也可以为父母申请长期探亲签证。
申请人拿到新加坡工作准证在新加坡居住和工作一段时间(通常为6个月到1年),就可以申请成为新加坡永久居民,但PKF律师建议,等待更长时间能积累更充分的证明材料(如更长期的税单、稳定的工作记录),从而大大提高获批概率。在新加坡居住2年以上,就可以申请成为新加坡公民。
无论是追求税务优化、子女教育,还是拓展商业版图,新加坡EP准证均提供了不可替代的价值。2025年政策调整虽提高门槛,但也凸显了新加坡对高质量人才的重视。PKF建议申请者结合自身需求,优先选择自雇EP或企业担保路径,并借助专业机构优化COMPASS评分与材料准备,以最大化成功率。
如您对新加坡工作EP感兴趣,PKF深圳办公室竭诚为您服务。